Индукционная плита внезапно отказалась включаться или начала работать с перебоями? Знакомая ситуация для многих владельцев современной техники.
Я, специалист сервисного центра «Умный Мастер Бро» Максим Новиков, расскажу, почему индукционная плита перестает работать, как диагностировать причину поломки и что можно с этим сделать.
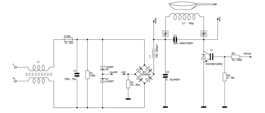
Как устроена индукционная плита: разбираемся в основах
Прежде чем говорить о неисправностях, давайте разберемся, как вообще работает техника. В отличие от обычных электрических плит, где нагревательный элемент передает тепло посуде, индукционная варочная панель работает по принципу электромагнитной индукции. Под стеклокерамической поверхностью находятся медные катушки, которые создают высокочастотное магнитное поле. Когда вы ставите на конфорку посуду с ферромагнитным дном, в ней возникают вихревые токи, которые и нагревают непосредственно дно кастрюли или сковороды.
Управляет всем процессом сложная электроника: силовая плата с IGBT-транзисторами, блок управления, датчики температуры и система охлаждения. Каждый элемент важен для работы плиты, и выход из строя любого из них может привести к полной остановке работы устройства.
Ключевые компоненты индукционной плиты:
- Инверторный блок — преобразует переменный ток 220В/50Гц в высокочастотный (20-60 кГц).
- IGBT-транзисторы — мощные полупроводниковые ключи, коммутирующие токи до 30А.
- Резонансные конденсаторы — формируют LC-контур совместно с индукционной катушкой.
- Датчики распознавания посуды — определяют наличие и размер посуды на конфорке.
- Термодатчики NTC — контролируют температуру стеклокерамики и силовых элементов.
- Микропроцессорный контроллер — координирует работу всех систем.
Интересный факт: КПД индукционной плиты достигает 90%, в то время как у газовых плит этот показатель не превышает 40%, а у электрических с ТЭНами — около 70%. Такой показатель достигается за счет прямого нагрева посуды без промежуточных теплопотерь.
Еще по теме
Читать подробнееОсновные симптомы неисправностей
Выделил несколько типичных признаков проблем с индукционными плитами:
- Полный отказ — плита не реагирует на нажатие кнопок, дисплей не загорается.
- Частичная неработоспособность — панель управления активна, но конфорки не греют.
- Циклические отключения — плита включается и через несколько секунд выключается с ошибкой.
- Посторонние звуки — треск, гудение, щелчки или писк во время работы.
- Коды ошибок — на дисплее появляются комбинации типа E1, E2, F3, U400 и так далее (зависит от бренда и модели).
- Неравномерный нагрев — одна конфорка греет слабее других.
- Проблемы с распознаванием посуды — плита не видит подходящую посуду.
если плита показывает код ошибки, обязательно запишите его или сфотографируйте. Это значительно ускорит диагностику и поможет мастеру быстрее определить неисправный узел. У каждого производителя своя система кодов, но чаще всего E-ошибки связаны с датчиками, F-ошибки — с силовой частью.
Максим Новиков
Проблемы с электропитанием
Начнем с самого простого — проверки электропитания. Индукционные плиты требовательны к качеству электросети. Для нормальной работы нужно стабильное напряжение 220-240В. При падении напряжения ниже 200В многие модели просто отказываются включаться ― активируется защита от пониженного напряжения.
Что нужно проверить в первую очередь:
- Напряжение в розетке (должно быть 220-240В).
- Состояние автомата в электрощитке (для 7кВт плиты нужен автомат 32А).
- Сечение проводки (минимум 6мм² для мощных плит).
- Качество соединений в клеммной коробке.
- Состояние силовой розетки и вилки.
Часто встречаю ситуации, когда при установке плиты электрики экономят на проводке, используя кабель меньшего сечения. Это приводит к перегреву проводов и срабатыванию защиты. Особое внимание стоит уделить розетке — для индукционной плиты нужна специальная силовая на 32А. Обычная бытовая розетка на 16А быстро выйдет из строя от перегрева контактов.
Признаки проблем с розеткой: потемнение или оплавление пластика, запах горелой изоляции, нагрев вилки при работе техники, искрение при включении/выключении.
Неисправности силовой платы
Силовая плата — это главный компонент техники. На ней установлены IGBT-транзисторы, которые формируют высокочастотные импульсы для питания индукционных катушек. Транзисторы работают в жестких условиях: частота переключения достигает 20-60 кГц, через них проходят токи до 20-30А. Неудивительно, что именно они чаще всего выходят из строя.
Типичные причины выхода из строя IGBT-транзисторов:
- Перегрев из-за недостаточного охлаждения или высохшей термопасты.
- Скачки напряжения в сети более 260В.
- Использование неподходящей посуды (слишком маленькой или с неровным дном).
- Пробой из-за попадания влаги на плату.
- Естественная деградация после 8-10 лет работы.
Диагностировать неисправность силовой платы можно с помощью мультиметра. IGBT-транзистор в исправном состоянии должен показывать сопротивление между коллектором и эмиттером в пределах нескольких мегаом. Если прибор показывает короткое замыкание или обрыв — транзистор подлежит замене.
при замене IGBT-транзистора обязательно используйте термопасту для обеспечения хорошего теплового контакта с радиатором. Плохой теплоотвод — главная причина повторного выхода транзисторов из строя. Я рекомендую Arctic MX-4 или Thermal Grizzly Kryonaut.
Максим Новиков
Проблемы с датчиками и катушками
Под каждой конфоркой находится индукционная катушка и комплект датчиков. Катушка ― это спираль из медного провода специального сечения, залитая компаундом. При перегреве или механическом повреждении может произойти межвитковое замыкание, что приведет к снижению мощности конфорки или полному отказу.
Основные неисправности индукционных катушек:
- Межвитковое замыкание ― снижение индуктивности.
- Обрыв обмотки ― полный отказ конфорки.
- Нарушение изоляции ― утечка на корпус.
- Механическое повреждение при ударе.
Датчики температуры (термисторы) контролируют нагрев стеклокерамики и посуды. При их неисправности плита может отключаться из-за ложного срабатывания защиты от перегрева или, наоборот, не реагировать на реальный перегрев. Проверяют термистор также мультиметром: его сопротивление должно изменяться при нагреве. При комнатной температуре большинство термисторов показывают сопротивление 50-100 кОм.
если конфорка перестала работать после того, как на плиту что-то пролили, не спешите включать ее снова. Сначала полностью просушите технику в течение суток. Помните о том, что влага на плате ― причина короткого замыкания и, как следствие, дорогостоящего ремонта.
Максим Новиков
Неисправности блока управления
Блок управления отвечает за все функции индукционной плиты. Он обрабатывает команды с панели управления, контролирует работу силовых элементов, отслеживает показания датчиков. Современные блоки управления построены на микроконтроллерах и довольно надежны, но и они могут выйти из строя.
Основные причины поломок блока управления: попадание влаги при залитии плиты, скачки напряжения, перегрев из-за плохой вентиляции, выход из строя элементов обвязки микроконтроллера.
Проблемы с системой охлаждения
Индукционная плита выделяет много тепла, особенно силовые транзисторы. Для охлаждения используются массивные алюминиевые радиаторы и один или два вентилятора. Если вентилятор ломается или забивается пылью, температура транзисторов быстро достигает критических значений, срабатывает защита и техника отключается.
Признаки проблем с охлаждением:
- Плита отключается через 5-10 минут работы.
- Корпус сильно нагревается снизу.
- Вентилятор работает на максимальных оборотах постоянно.
- Слышны посторонние звуки от вентилятора (скрежет, стук).
Как проверить работу вентилятора: при включении плиты вы должны услышать характерный шум работающего кулера. Если вентилятор не крутится, проверьте напряжение на его контактах — обычно это 12В или 24В постоянного тока.
раз в полгода снимайте нижнюю крышку плиты и продувайте вентиляторы сжатым воздухом. При этом держите крыльчатку, чтобы она не раскручивалась — это может повредить подшипники.
Максим Новиков
Кейс мастера: загадочное отключение Bosch PIE631FB1E
Ситуация. Обратилась клиентка с жалобой на индукционную варочную панель Bosch PIE631FB1E. Плита работала исправно около трех лет, но последние две недели начала странно себя вести: включалась нормально, грела 3-5 минут, затем издавала серию коротких звуковых сигналов и полностью отключалась. После остывания в течение 10-15 минут плиту можно было снова включить, но ситуация повторялась. Код ошибки не высвечивался, что усложняло диагностику.
Как я проводил диагностику:
- Проверил очевидное — напряжение в сети (стабильные 230В), состояние силовой розетки и автомата (все в норме).
- Подключил плиту через токовые клещи и заметил, что потребление тока постепенно растет от нормальных 13А до 18А перед отключением. Это навело на мысль о проблемах с охлаждением.
- Снял нижнюю панель и обнаружил, что оба вентилятора крутятся. Однако при детальном осмотре заметил, что радиатор силовых транзисторов покрыт плотным слоем пыли, смешанной с кухонным жиром. Термопара показала температуру радиатора 95°C при норме не более 70°C.
Решение проблемы:
- Полностью разобрал систему охлаждения.
- Радиаторы промыл изопропиловым спиртом, удалив многолетние отложения.
- Вентиляторы разобрал, смазал подшипники силиконовой смазкой.
- Заменил термопасту на качественную Arctic MX-4.
После ремонта плита заработала идеально, температура радиатора не поднималась выше 55°C даже при максимальной мощности всех конфорок. Клиентке рекомендовал проводить профилактическую чистку раз в год.
Профилактика и уход
Правильный уход за индукционной плитой значительно продлевает срок ее службы. Вот основные правила, которые помогут избежать дорогостоящего ремонта.
Правила эксплуатации:
- Используйте только подходящую посуду с плоским дном и ферромагнитными свойствами.
- Диаметр дна должен соответствовать размеру конфорки (закрывать минимум 70% площади).
- Не ставьте пустую посуду на включенную конфорку.
- Избегайте ударов по стеклокерамической поверхности.
- Не используйте технику как разделочную доску или подставку.
Регулярная профилактическая чистка:
- Удаляйте загрязнения сразу после того, как прибор остынет.
- Используйте специальные средства для стеклокерамики, без абразивов.
- Применяйте скребки для удаления пригоревших остатков.
- Раз в месяц протирайте вентиляционные отверстия.
Обеспечьте хорошую вентиляцию. Зазор снизу должен составлять не менее 2 см для притока воздуха. Если плита встроена в кухонный гарнитур, убедитесь, что вентиляционные отверстия не закрыты посторонними предметами или кухонной утварью.
Не уверены, что справитесь?
Оставьте заявку на сайте или позвоните +7(705)956-78-31.
никогда не используйте абразивные чистящие средства и металлические губки для чистки стеклокерамики. Они оставляют микроцарапины, в которых будет скапливаться грязь, а со временем поверхность потеряет блеск и может треснуть от перепада температур.
Максим Новиков
Когда нужен мастер
Некоторые неисправности можно устранить самостоятельно, но есть ситуации, когда без профессионала не обойтись.
Срочно вызывайте мастера, если:
- При включении техники выбивает автомат.
- Появился запах гари или виден дым из корпуса.
- Слышны громкие щелчки или треск при работе устройства.
- На дисплее появляются критические ошибки (с префиксом F или U).
- Стеклокерамическая поверхность треснула.
- Плита бьется током.
Замена силовых транзисторов, ремонт блока управления, устранение межвиткового замыкания в катушках — для таких работ нужен опыт и специальное оборудование. Неквалифицированный ремонт может привести к полному выходу плиты из строя и даже к пожару. Будьте аккуратны!
Индукционная плита — это сложное электронное устройство, требующее бережного отношения и своевременного обслуживания. При правильной эксплуатации она прослужит 10-15 лет. Если же проблемы все-таки возникли — не затягивайте с диагностикой, многие неисправности на ранней стадии можно устранить быстро и недорого. Обратитесь к специалисту из команды «Умный Мастер Бро» — он поможет починить индукционную плиту быстро, с минимальными потерями по деньгам и времени.
Часто задаваемые вопросы
Статьи по теме
Варочная панель треснула, но работает – рискнуть или срочно менять?
Какая варочная панель из стеклокерамики лучше: индукционная или электрическая?
Как подключить варочную панель